|
HARDT - The Ham Radio DSP Toolkit
|
#include <hfilterbase.h>


Public Member Functions | |
| virtual void | Filter (T *src, T *dest, size_t blocksize)=0 |
Public Member Functions inherited from HObject | |
| HObject () | |
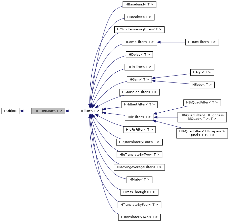
Defines the absolute base for any filter implementation. Contains only a pure virtual method Filter() which must be implemented.
This class is most usefull when you need to provide a pointer to a generic filter to a method which ensures that the Filter() method is implemented, but has no other public methods available.
If you whish to build a new type of filter, you should inherit HFilter instead of this class.
|
pure virtual |
Run a block of samples through the filter
Implemented in HFilter< T >, HDelay< T >, HGaussianFilter< T >, HAgc< T >, HHumFilter< T >, HIqTranslateByFour< T >, HTranslateByFour< T >, HMovingAverageFilter< T >, HBaseband< T >, HHilbertFilter< T >, HCombFilter< T >, HIirFilter< T >, HIqTranslateByTwo< T >, HTranslateByTwo< T >, HIqFirFilter< T >, HFirFilter< T >, HBiQuadFilter< BIQUAD, T >, HBiQuadFilter< HLowpassBiQuad< T >, T >, HBiQuadFilter< HHighpassBiQuad< T >, T >, HMute< T >, HFade< T >, HBreaker< T >, HClickRemovingFilter< T >, HGain< T >, HPassThrough< T >, HFilter< std::complex< T > >, and HComplexFilter< T >.
1.8.17